Logo

Tessellation Training

    Look at our clients.
                Compare us to other training companies.
                Contact us.
 Read about the courses we offer.
 Read about our curriculum.
      Go to our home page.
       Meet our instructors.
 Read about our logo.
       What's a tessellation?

Curriculum.

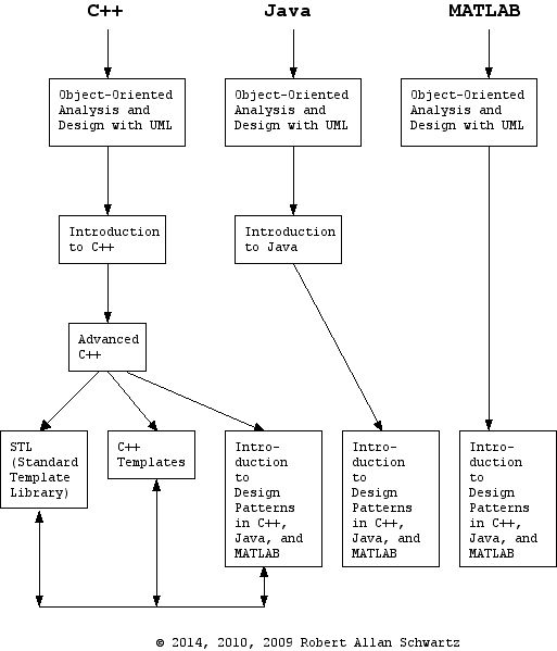
Here is a flowchart suggesting possible ordering alternatives for taking OOAD, C++, Java, and/or MATLAB courses.

Here are some FAQs (Frequently Asked Questions) about the flowchart.



FAQ (Frequently Asked Questions)


Q. What is "OOAD"?

A. "OOAD" is Object-Oriented Analysis and Design With UML.


Q. Why should I take OOAD?

A. OOAD teaches a different set of skills than you will learn in C++ or Java or MATLAB.

C++ or Java or MATLAB teaches the skill of "how to write a sentence"; OOAD teaches the skill of "how to write a novel".

OOAD teaches the skills of:

C++ and Java and MATLAB courses do not teach those skills.


Q. I've already taken "Introduction to C++" or "Introduction to Java". Should I still take OOAD?

A. Yes. OOAD is available in two versions:


Q. What are "Design Patterns"?

A. When you program in an object-oriented language, you tend to run into the same kinds of problems, no matter which domain you're working in (e.g. compilers, networks, databases, GUIs, scientific applications, business applications, etc.).

Here's an example: "How can I switch between different implementations of the same interface, at run-time?".

Over the years, experts have developed the "best practice" way of solving that problem, and many others.

A "design pattern" says, "If you're having problem X, then you should use solution Y".

In the Design Patterns course, you will learn over 25 design patterns. Each design pattern has a hands-on lab exercise.


Q. What if I have questions that aren't answered here?

A. Feel free to contact us. We will be glad to answer any questions.